UNIMARC traditionnel et UNIMARC ER : comment s'y retrouver ?
Depuis 2012, le format bibliographique UNIMARC évolue pour permettre à ses utilisateurs de cataloguer conformément au modèle IFLA-LRM et aux codes de catalogage RDA et RDA-FR.
Pour s’adapter à IFLA LRM, l’UNIMARC a fait un choix audacieux : conserver un seul format de catalogage (UNIMARC), mais définir deux « profils » : un pour les catalogues gérant des entités (UNIMARC dit « ER » pour entités-relations) et un pour les catalogues gérant des notices bibliographiques et éventuellement d’autorité (UNIMARC dit « traditionnel »).
Le Comité français UNIMARC et la BnF ont travaillé à recenser les zones autorisées en catalogage traditionnel, en catalogage ER, ou dans les deux. ; une version de ce tableau validée par le l'UNIMARC Review Group de l'IFLA, l'instance chargée de la maintenance du format, est en cours de préparation.
UNIMARC traditionnel, UNIMARC ER : que choisir ?
La compatibilité d’un format de catalogage avec un modèle conceptuel entité-relation peut prendre plusieurs formes. Une première option consiste à permettre un catalogage par entités, c’est-à-dire la création d’une notice pour chaque entité (Œuvre, Expression, Manifestation, Item…) du modèle pour laquelle cela est pertinent. Une autre option consiste à intégrer directement à la structuration traditionnelle des catalogues de bibliothèque (notices bibliographiques et éventuellement d’autorité) les éléments d’information requis par le modèle conceptuel.
UNIMARC, a choisi de proposer ces deux options à ses utilisateurs au sein du même format : un utilisateur d'UNIMARC peut donc choisir de cataloguer des entités, ou de continuer à créer des notices bibliographiques et d'autorité, selon ce qui est le plus pertinent pour lui. Chacun de ces deux modes de catalogage peut être compatible avec le modèle conceptuel IFLA LRM, sous réserve que tous les éléments d’information requis par le modèle peuvent y être exprimés.
Un catalogage et une gestion directe par entités dans un SGB ont l’avantage de permettre une meilleure gestion des relations entre les entités n’ayant pas d’équivalent dans un modèle traditionnel – en particulier l’Expression. Il permet également un gain de temps pour les catalogueurs, qui peuvent mutualiser et harmoniser les informations du niveau Expression et Œuvre, alors que ces données doivent être répétées en catalogage traditionnel. Pour une exposition et une diffusion des informations du catalogue sous forme d’entités, il n’est dès lors pas nécessaire de gérer d’opérations complexes de conversion.
Le maintien d’une structuration traditionnelle (notices bibliographiques et éventuellement d’autorité) évite en revanche d’avoir à refondre ou remplacer son système de gestion de bibliothèques (SGB) et de transformer ses données existantes. Cette seconde option, qui est celle qui a été retenue par le format MARC21, présente certaines contraintes dans l’expression des relations entre entités du modèle conceptuel, mais permet néanmoins une réelle compatibilité.
Enfin, plusieurs instances professionnelles, dont les UNIMARC Review Group et ISBD Review Group de l'IFLA, ainsi que certaines institutions, envisagent la possibilité de scénarios mixtes, combinant de façon temporaire ou pérenne des éléments de ces deux structures.
Un format, deux options de catalogage : comment ça fonctionne ?
Concrètement, le choix de conserver un seul format mais de proposer deux options de catalogage signifie que certaines zones et sous-zones du format UNIMARC ne sont utilisables qu’en catalogage « ER », et d’autres uniquement en catalogage « traditionnel » ; d’autres encore peuvent être utilisées quel que soit le type de catalogage adopté.
Identifier les notices d'entité en UNIMARC ER
| Entité | Identification | Point d'accès |
| Oeuvre | UNIMARC A/154$a pos.01 = a | UNIMARC A/231 ou 241 |
| Expression | UNIMARC A/154$a pos.01 = b | UNIMARC A/232 ou 242 |
| Manifestation | UNIMARC/B | UNIMARC B/200 |
| Item | UNIMARC/H (à revoir) | UNIMARC H/001 |
| Personne (IPP) | UNIMARC A/Label pos.09 = a | UNIMARC A/200 |
| Collectivité | UNIMARC A/Label pos.09 = b | UNIMARC A/210 |
| Famille | UNIMARC A/Label pos.09 = e | UNIMARC A/220 |
| Lieu | UNIMARC A/Label pos.09 = c | UNIMARC A/215 |
| Concept | UNIMARC A/Label pos.09 = j | UNIMARC A/250 |
| Genre/forme | UNIMARC A/Label pos.09 = l | UNIMARC A/280 |
| Laps de temps | UNIMARC A/Label pos.09 = n | UNIMARC A/270 |
| Evénement | UNIMARC A/Label pos.09 = n | UNIMARC A/270 |
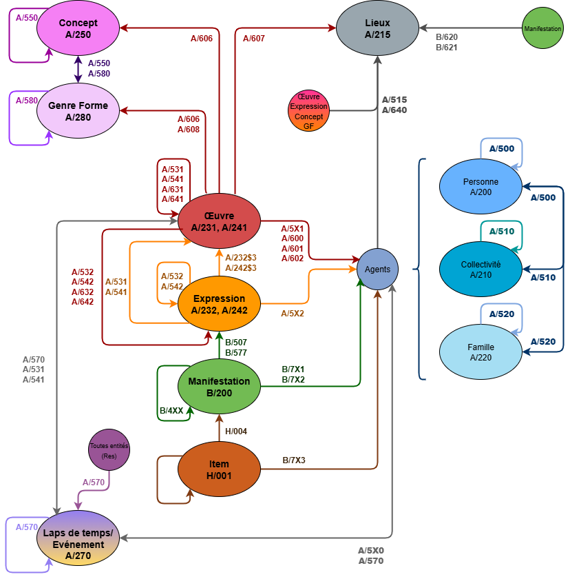
Les relations entre entités en UNIMARC ER
Points essentiels :
- Dans le modèle LRM et dans RDA-FR, beaucoup des relations sont portées par l’œuvre.
- Trois options sont prévues par RDA-FR pour exprimer une relation : lien à une notice d’entité ; point d’accès structuré ou note.
- Les relations principales entre entités OEMI se font par liens ascendants uniquement (E>O : UA/232 $3 ou UA/242 $3 ; M>E : UB/507 ou UB/577 ; I>M: UH/004).
- Les autres relations vers l’œuvre ou l’expression s’expriment différemment : A/531, A/532, A/541, A/542, avec un $5 et parfois un $p pour préciser la nature de la relation.
- Les relations avec les agents de l’œuvre et de l’expression se font par les zones A/5X1 et A/5X2, sans $5.

