Systematic Reviews and Meta Analysis
4. İmam-Hatip Liselerinde Temel Dini Bilgiler Dersinin Öğretimi Üzerine Nitel Bir AnalizSystematic Reviews and Meta Analysis
14. Türkiye’de Öğretmen Eğitiminde Toplumsal Cinsiyet: Bir Meta Sentez ÇalışmasıAnadolu Journal of Educational Sciences International (AJESI) is an open-access, internationally refereed journal. It was first published in 2011. AJESI aims to disseminate original academic research studies and bring a new perspective to various fields of education through an interdisciplinary approach.
Various types of scholarly manuscripts about research on teaching and learning are within AJESI's domain, including, but not limited to
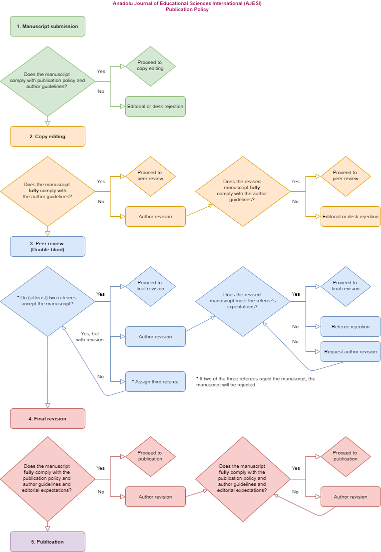
Phase 1. The author submits their manuscript.
o If the manuscript complies with AJESI publication policy and author guidelines, Phase 2 starts in 15 days.
o If not, the manuscript is rejected.
Phase 2. A copy editor checks if the manuscript fully complies with AJESI writing rules and academic research reporting standards.
o If yes, Phase 3 starts in seven days.
o If not, the author is asked to revise and resubmit their manuscript in seven days. After the second revision, if the manuscript fully complies with AJESI writing rules and academic research reporting standards, Phase 3 starts in seven days.
o If the manuscript does not fully comply with AJESI writing rules and academic research reporting standards, the manuscript is rejected.
Phase 3. During double-blind peer review, two referees evaluate the manuscript in 15 days. If necessary, this duration is extended.
o If both of them reject it, the manuscript is rejected.
o If either of them rejects it, a new referee is assigned. If the third referee rejects it, the manuscript is rejected and referees’ feedback is sent to the author.
o If the third referee accepts or recommends revision, the manuscript is accepted. However, in any case when the manuscript is accepted or revision is recommended, the author revises the manuscript based on the referees’ and/or editors’ feedback in 15 days. Revision and/or re-evaluation continues until all the referees and/or the editor confirms the manuscript complies with the feedback given and academic research writing standards. Only after this process is completed, can Phase 4 start.
Phase 4. The author sends the fully revised and publication-ready version of their manuscript in 15 days.
o If it meets all of the journal’s the publication policy and publication ethics criteria, AJESI writing rules, and editorial expectations, the manuscript is printed in a following issue.
o If it doesn’t meet all of the journal’s publication policy and publication ethics criteria, writing rules, and editorial expectations, the author revises the manuscript until it is approved by the copy editor and the editor. Then, it is published in a following issue.
Reviewers are responsible for maintaining an objective evaluation process and they should not have any conflict of interest. Additionally, they are expected to improve the quality of the manuscripts by recommending relevant published work (maybe not yet cited). It is also the responsibility of the editor of the manuscript and the reviewers to treat the assigned manuscript confidentially before publication. Reviewers can also complain about any research issue that they identify including plagiarism, duplicate or concurrent publication, simultaneous publication, research errors, research standard violations, and undisclosed conflicts of interest directly to the Chief Editor. If this is required, the author(s) should include the details of their complaint and provide evidence to solve the dispute in a short time and effectively.
* Articles with positive evaluations of referees and editors by December 1 may be published in an issue starting from January issue in the following calendar year.
* Articles with positive evaluations of the referees and editors by June 1 may be published in July in the same calendar year or in an issue in the following calendar year.
* AJESI reserves the right to determine the publication date of the articles.
Article Submission, Editorial Processing, and Article Publishing Charges
Anadolu Journal of Educational Sciences International (AJESI) does not charge any article submission, editorial processing, or article publication charges (page or color). In other words, upon reviewers’ evaluation and approval as well as editorial board’s approval, all the accepted articles are published without any charges.
Copyright Policy
Authors retain the copyright of their papers without restrictions, but they are responsible for the content of their article published in the journal and accept AJESI’s publication and open access policy.
Authors confirm that their articles' content does not bind the owner, editor, co-editors, or advisory board members Anadolu Journal of Educational Sciences International (AJESI).
Authors also declare that their articles are original and have not been published previously or are under consideration of publication elsewhere.
Any submitted manuscript that does not meet the criteria explained in this section can be rejected (editorial reject or desk reject).
Open-access and Licensing Policy
Anadolu Journal of Educational Sciences International (AJESI) is a fully open-access journal and it provides free and unlimited access to the articles that it publishes without any form of restriction, subscription, or requirement. This open-access policy results in higher visibility, readership and citation. An open-access policy also helps disseminate knowledge as widely as possible.
Anadolu Journal of Educational Sciences International (AJESI) and the author(s) of the articles printed in AJESI let researchers remix, adapt, and build upon the articles published on its website non-commercially. All the articles published on the Anadolu Journal of Educational Sciences International (AJESI) website are licensed under a Creative Commons Attribution-NonCommercial-ShareAlike 4.0 International License (CC-BY-NC-SA).
Archiving
AJESI uses DergiPark hosting services and editorial workflow management system provided by TÜBİTAK ULAKBİM. DergiPark system saves each document and manuscript uploaded to the system electronically. Additionally, the editors who are assigned to manage the workflow of manuscripts are individually responsible for saving and backups, which is supervised by the Chief Editor. In the event that AJESI starts to use a different hosting service and an editorial workflow management system, all the backups will be transferred to that system and access to the new website will be preserved. In the event the journal is no longer published, it will still be preserved on its web page on DergiPark with all the previous issues.
Ownership and Management
AJESI is published by the Graduate School of Educational Sciences, Anadolu University, which is a state university in Eskişehir/Türkiye.
The Rector, Prof. Dr. Fuat ERDAL, owns the journal. The Chief Editor, Prof. Dr. Işıl KABAKÇI YURDAKUL is responsible for coordinating all the management and editorial processes.
For more detailed information about the Management Board and Editorial Board, please click here.
Website
AJESI is hosted, managed and published electronically on https://dergipark.org.tr/en/pub/ajesi. On this website, researchers and readers can reach the archive of previous issues and other useful information regarding journal info, editorial processes, and publication.
AJESI Management Board editors do their best to ensure high ethical and professional standards and keep the website up-to-date.
Publishing Schedule
(AJESI) is a biannual electronic academic journal published in January and July.
Name of the Journal
Anadolu Journal of Educational Sciences International (AJESI) is published with e-ISSN: 2146-4014.
Anadolu Journal of Educational Sciences International (AJESI) does not charge any article submission, editorial processing, or article publication charges (page or color). In other words, upon reviewers’ evaluation and approval as well as the editorial board’s approval, all the accepted articles are published without any charges. Because of its open access policy, anyone can read and download the full texts of articles without any charges og subscription fees.

The articles published by AJESI are licensed under a Creative Commons Attribution-NonCommercial-ShareAlike 4.0 International License.